ICS 43.020
CCS R 80

中华人民共和国公共安全行业标准
GA/T 2372-2026
机动车驾驶人疲劳驾驶认定规则
Rules for identification of fatigue driving of motor vehicle drivers
2026-01-09发布
2026-06-01 实施
中华人民共和国公安部
发 布
前言
1 范围
2 规范性引用文件
3 术语和定义
4 疲劳驾驶情形
5 调查取证内容和方法
附录 A(资料性) 疲劳程度脑电波特征判断数值
参考文献
前 言
本文件按照GB/T 1.1—2020《标准化工作导则 第1部分:标准化文件的结构和起草规则》的规定起 草。
请注意本文件的某些内容可能涉及专利。本文件的发布机构不承担识别专利的责任。
本文件由公安部交通管理局提出。
本文件由全国道路交通管理标准化技术委员会(SAC/TC 576)归口。
本文件起草单位:山西省公安厅交通管理局、公安部道路交通安全研究中心、山西警察学院、上海 帝仪科技有限公司、北京航空航天大学。
本文件主要起草人:褚万里、李怀玉、郭鹏、巩建国、宋耀鑫、郝美英、章捷、牛海军、杨昆、张春明、张毅超。
机动车驾驶人疲劳驾驶认定规则
本文件规定了机动车驾驶人疲劳驾驶情形、调查取证内容和方法。
本文件适用于道路交通事故调查处理环节对机动车驾驶人疲劳驾驶行为的认定。
本文件没有规范性引用文件。
下列术语和定义适用于本文件。
3.1连续驾驶时间 continuous driving time
以驾驶人驾驶车辆开始行驶的时间为开始时间,以之后车辆首次停驶的时间为结束时间,两个时间 点中间的时长。
3.2停车休息时间 parking break time
车辆处于熄火状态或停驶状态的持续时长。
3.3累计驾驶时间 cumulative driving time
一定统计时间周期内,驾驶人多个连续驾驶时间的总和。
4.1 有下列情形之一的,应认定为疲劳驾驶:
a) 机动车驾驶人连续驾驶机动车超过4h未停车休息或停车休息时间少于20min的;
b) 客运机动车驾驶人在晚22:00至次日凌晨6:00连续驾驶超过2h未停车休息或者停车休息时间少于20min的;
c) 客运机动车驾驶人在24h内累计驾驶时间超过8h的。
注:客运机动车驾驶人指从事道路旅客运输经营活动的机动车驾驶人。
4.2 对在道路交通事故发生过程中具备避险条件但未及时采取有效避险措施的机动车驾驶人,经调查具有下列情形之一的,可认定为疲劳驾驶:
a) 通过监测设备(包括但不限于视频监控设备、脑电测量设备等)监测到机动车驾驶人驾驶车辆在事故发生前10min内出现生理疲劳闭眼或疲劳程度脑电波特征判断数值小于30的(疲劳程度脑电波特征判断数值的具体内容见附录A);
注:生理疲劳闭眼是指机动车驾驶人因生理疲劳致双眼睑完全闭合,并持续2s以上的行为。
b) 对机动车驾驶人询问/讯问结果证实其处于精神难以集中或精神恍惚、困倦等状态仍驾驶车辆的;
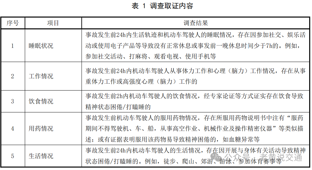
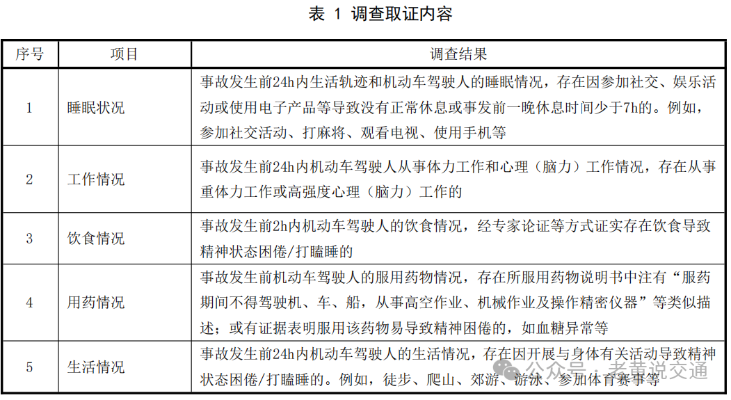
c) 对机动车驾驶人驾驶车辆出发前睡眠状况和工作、饮食、用药、生活等情况进行调查,证实存在表1列举的一项或多项调查结果的。

5.1 驾驶时间调查
通过提取车载终端或监控平台的行驶记录数据、询问或讯问机动车驾驶人、询问证人、调取视频证 据卡口监控等方式,确定机动车驾驶人的连续驾驶时间、停车休息时间和累计驾驶时间。
5.2 避险情节调查
通过事故现场勘查、模拟实验、数据推算等调查方法,判断事故车辆在事故发生前是否具备避险条 件,机动车驾驶人是否及时采取避险措施,并分析其采取避险措施的合理性和有效性。
5.3 生理状态调查
针对配备或穿戴有关生理状态监测设备的机动车驾驶人,可以调取其驾驶期间使用的监测设备(包 括但不限于视频监控设备、脑电测量设备等)记录数据,通过分析车载终端或监控平台记录的图片、视 频文件等,确定其是否处于过度疲劳状态驾驶车辆。
5.4 精神状态调查
在询问/讯问中主动提问“驾驶车辆途中直至发生事故时你的精神状态如何? ”“驾驶车辆途中直至发生事故时你是否曾感到疲惫困倦或打瞌睡? ”“你在驾驶车辆过程中身体疲倦/打瞌睡的状态持续了多长时间;什么时间开始,什么时间结束。”等问题进行取证,根据机动车驾驶人的回答确定其是否处于疲惫困倦/打瞌睡状态下驾驶车辆。
5.5 睡眠状况及工作、饮食、用药、生活等情况调查
通过以下方式确定表1中有关机动车驾驶人调查项目的结果。单项调查内容时间跨度一般为事故发生前24h内,必要时可追溯至48h内。
a) 睡眠状况调查。通过询问机动车驾驶人、同行人员、同住人员或者其他知情人,调取机动车驾 驶人24h内手机流量使用情况,判断机动车驾驶人作息规律和事故发生前24h内的睡眠时长。
b) 工作情况调查。通过询问机动车驾驶人、工友同事、同住人员或者其他知情人,调取机动车驾 驶人24h内工作记录或视频监控等,确定机动车驾驶人的工作情况。
c) 饮食情况调查。通过询问机动车驾驶人、同行人员或者其他知情人,调取机动车驾驶人用餐地 点监控视频等,确定机动车驾驶人的饮食情况。
d) 用药情况调查。通过询问机动车驾驶人、同行人员、同住人员或者其他知情人,调取就医购药、 住院治疗病例、用餐视频及记录,现场勘查提取物品、个人遗留物品等方式,确定机动车驾驶 人用药情况。
e) 生活情况调查。通过询问机动车驾驶人、同行人员或者其他知情人,调取机动车驾驶人购票记 录、赛事报名记录、参加活动签到表,景区出入口及周边、体育场馆监控视频等方式,确定机 动车驾驶人的生活情况。
5.6 其他要求
事故调查过程中应注意排除或区分酒驾、毒驾、分心驾驶等其他违法行为。根据酒检、毒检结果排
除酒醉驾、毒驾等违法行为;根据事发时手机、车载视频使用情况,车内监控录像、车内乘客证言等排除分心驾驶违法行为。
A.1 概述
本附录给出了机动车驾驶人疲劳程度脑电波特征判断数值的相关内容和脑电测量设备的示例。其他 类型的脑电测量设备可参照本附录中的内容适配疲劳程度等级分级算法。
A.2 疲劳程度等级分级模型
卡罗林斯卡嗜睡量表(Karolinska Sleepiness Scale,KSS)是国际通用的疲劳程度划分参考依据, 共将疲劳程度从非常警醒到非常困倦划分为 9 个等级,对应分数为 1~9 分,即:1~4 分为非常警醒到 一般警醒;5 分为既不警醒也不困倦;6 分为有点困倦;7 分为困倦,保持警醒不费力;8 分为困倦,保 持警醒有点费力;9 分为非常困倦。
在建立疲劳程度等级分级模型中,首先参照 KSS 量表将疲劳程度划分为三种状态:
a) 不疲劳。可正常驾驶,对应疲劳程度等级 1~7,即 KSS 中的“非常警醒 ”到“ 困倦,保持警醒 不费力 ”;
b) 轻度疲劳。一定程度上影响驾驶行为,对应疲劳程度等级 8,即 KSS 中的“ 困倦,保持警醒有 点费力 ”;
c) 过度疲劳。严重影响驾驶行为,对应疲劳程度等级 9,即 KSS 中的“非常困倦 ”。
由于疲劳状态具有持续性、渐变性的特点,使用 0~100 数值将疲劳程度量化,并将数值与疲劳程 度三种状态进行区间对应。在疲劳驾驶过程中驾驶员的精神状态呈现一种下降的趋势,因此设定 0~100 的数值随着疲劳程度的上升而下降,数值越小表明疲劳程度越严重。基于驾驶人清醒状态占比高的实际 情况,赋予不疲劳的数值区间 60%权重;考虑过度疲劳危害大且疲劳状态下降迅速的特点,赋予过度疲 劳的数值区间 30%权重,从而提高过度疲劳识别准确度和灵敏度。因此,在疲劳程度等级分级模型中, 40~100 区间表示不疲劳,30~40 区间表示轻度疲劳,0~30 区间表示过度疲劳。
A.3 疲劳程度脑电波特征判断数值
通过特定的疲劳程度脑电波特征识别算法对采集到的机动车驾驶人的脑电信号进行实时计算获得 疲劳程度数值,然后将算法计算得到的轻度疲劳和过度疲劳对应的疲劳程度数值阈值分别与疲劳程度等 级分级模型中的 40 和 30 对应后,使用相应的映射函数将疲劳程度数值归一化至 0~100 之间,即可获 得疲劳程度脑电波特征判断数值。疲劳程度等级与疲劳程度脑电波特征判断数值的具体对应关系如表 A.1 所示。

A.4 脑电测量设备示例
脑电测量设备应采用便携式设计,能够与道路运输车辆的车载视频记录终端通过无线方式进行连 接,相应的数据记录及预警事件上传至系统监控平台。以便携式脑电设备为示例,对机动车驾驶人在驾 驶活动中使用的脑电测量设备作出规范。
A.4.1 功能要求
A.4.1.1 便携式脑电设备由脑电电极、脑电采集模块和无线传输模块组成,使用内置式电源和无线通 信方式,操作灵活,佩戴舒适。
A.4.1.2 便携式脑电设备通过脑电电极可采集单通道或双通道的脑电波信号,可实时检测出机动车驾 驶人的生理性精神疲劳状态,并触发相应的疲劳预警。发生过度疲劳预警时,应触发疲劳预警语音提醒, 发生轻度疲劳时,可选择性触发疲劳预警语音提醒,对应的图片视频在车载视频记录终端自动记录。
A.4.2 性能要求
A.4.2.1 脑电电极数量和位置
脑电电极通过接触头部皮肤表面,采集脑部的电信号。接触皮肤部件宜舒适,不易引起过敏反应, 材质对人体无害。脑电电极宜放置于人体前额区域。单通道便携式脑电设备的信号电极宜放置于左额极 (Fp1)、右额极(Fp2)或额极中线点(Fpz),双通道便携式脑电设备的信号电极宜放置于左额极(Fp1) 和右额极(Fp2)。参考电极宜放置于前额、耳垂或乳突。
注:Fp 是 frontal pole 的缩写,通常译为 “额极 ”,指的是大脑额叶最前端的区域。左额极,英文为 left frontal pole,简称 Fp1 ,右额极,英文为 right frontal pole,简称 Fp2 ,额极中线点,英文为 frontal pole midline point,简称 Fpz。
A.4.2.2 采样率
单通道信号采样率应大于或等于500Hz。
双通道各个通道的信号采样率均大于或等于500Hz。
A.4.2.3 时间响应要求
疲劳驾驶识别与系统预警提示之间时间延迟小于 0.5s。
A.4.2.4 识别性能要求
疲劳驾驶识别准确度大于或等于90%。
参考文献
[1] GB 7258—2017 机动车运行安全技术条件
[2] GB 9706.226—2021 医用电气设备 第2-26部分:脑电图机的基本安全和基本性能专用要求
[3] GB/T 41797—2022 驾驶员注意力监测系统性能要求及试验方法
[4] GA/T 832—2014 道路交通安全违法行为图像取证技术规范
[5] JT/T 794—2019 道路运输车辆卫星定位系统车载终端技术要求
[6] JT/T 1076—2016 道路运输车辆卫星定位系统车载视频终端技术要求
[7] DB 32/T 3610.2—2019 道路运输车辆主动安全智能防控系统技术规范 第2部分:终端及测试 方法
[8] DB 4404/T 5—2021 道路运输车辆疲劳驾驶监测预警管理规范
[9] T/BRTA 0001—2023 北京市道路运输车辆智能视频监控报警装置技术规范
[10] T/GDRTA 001—2020 道路运输车辆智能视频监控报警系统终端技术规范
[11] 中华人民共和国道路交通安全法
[12] 中华人民共和国道路交通安全法实施条例
[13] 疲劳驾驶交通违法行为取证技术指南(公交管〔2020〕105号)
[14] 道路旅客运输企业安全管理规范(交运规〔2023〕4号)
全部评论 (0)