在如今
电动车极大的方便了我们的出行
为我们很多人解决了每日通勤的难题
为我们节省了很多事










深圳电动车限行政策拟调整!

https://szjj.sz.gov.cn/hdjlpt/yjzj/answer/48965
新规拟调整的内容

✅明确区域分级
继续保留一级、二级、三级限行区管理策略。
✅拟作出以下动态调整
1️⃣调整一级限行区中盐田区的盐三路、三盐公路为盐三路(横盐公路至盐梅路段);
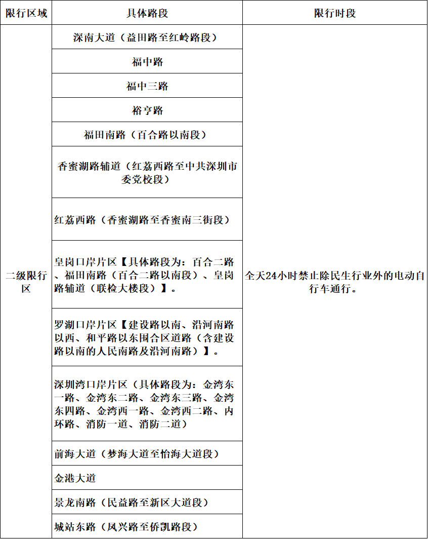
2️⃣新增福田区香蜜湖路辅道(红荔西路至中共深圳市委党校段)、红荔西路(香蜜湖路至香蜜南三街段)、皇岗口岸片区【具体路段为:百合二路、福田南路(百合二路以南段)、皇岗路辅道(联检大楼段)】、南山区前海大道(梦海大道至怡海大道段)为二级限行区
3️⃣取消龙华区坂澜大道(环观南路至基地联络道段)一级限行管理
4️⃣取消南山区登良路(南新路至南山大道段)三级限行管理。
最后小编为大家汇总
深圳电动车限行区域范围
一起来看看
深圳电动车限行区域
✅电动车一级限行区域
规定:除盐田区盐三路(横盐公路至盐梅路段)、坪山区碧三路不禁行自行车外,其他道路全天24小时禁止所有电动自行车等非机动车通行。

✅电动车二级限行区域
规定:道路全天24小时禁止除民生行业外的电动自行车通行。

✅电动车三级限行区域
规定:分时段禁止除市民用于接送学生上下学以外的电动自行车通行。

-END-
右下角,您点赞+在看
小编工资涨1毛

小编有话说
猜你需要:
回复【保障房】即可获取深圳保障房建设/供应计划、可申请房源类型
回复【公租房】即可获取深圳公租房房源最新消息,申请条件/指南
➤小tips:
可以在微信公众号首页下方菜单栏点击获取你想看的内容

▌说明:本文由深圳本地宝整理发布,未经允许请勿转载!
如涉及侵权或对版权有疑问,请邮件联系wdz@bendibao.com删除处理
▌信息来源:深圳交通运输局、深圳公安、深圳本地宝综合
▌编辑:吴德祯
▌商务合作:电话:4009999087 QQ:4009999087
▌玩乐合作咨询:小宇 18123871462(微信同号)
点击查看:合作微信
注:手机QQ添加时,若无法找到,请选择“找公众号”即可添加

▼点击【阅读原文】获取深圳人实用办事指南

全部评论 (0)